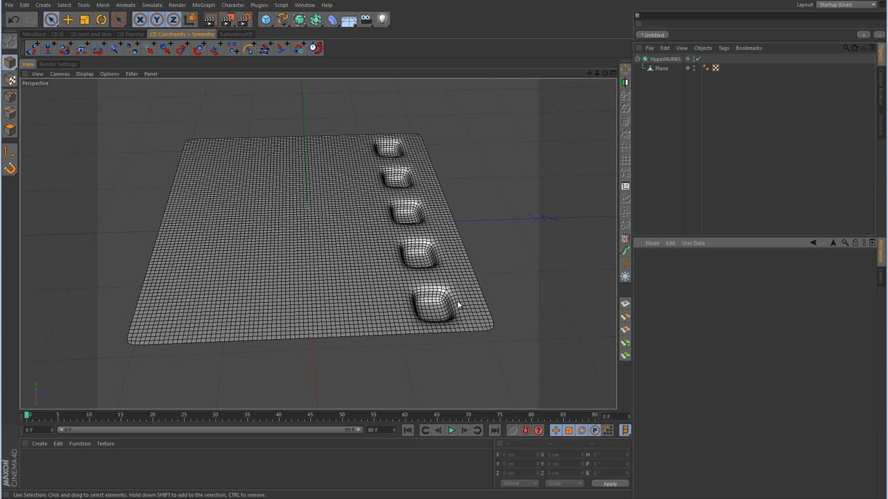
Shane创造了几乎所有涵盖C4D中的Sub-D建模的明确的去向系列,从在C4D中使用HyperNURBS的基础开始,以及如何最好地处理Sub-D建模。根据该系列中的所有教程,Shane展示了如何在最具挑战性的表面上创建最干净的几何图形。













声明:所有作品均是用户自行上传分享,仅供网友学习交流,请勿作它用。若您的权益被侵害,请及时发邮件联系我们(v918pic@foxmail.com)。在您发送邮件后,工作人员会尽快处理,由于涉及内容不同,所需周期也不同,请您耐心等待。



