91素材
  • 首页
  • 软件插件
    • 插件工具包
    • ps动作
    • LR预设
    • 常用软件
    • 笔刷笔触
    • 影视后期
  • 海报素材
    • 网站模板
      • WEB模板
      • WordPress主题
      • 博客/主题
      • 后台模板
      • 小程源码
    • 3D模型
      • 3D专区
      • C4D资源
      • 图标
    • 插图插画
    • 2.5D插画
    • 海报模板
    • 背景纹理
    • LOGO模板
    • 画册模板
    • 名片模板
    • 易拉宝
    • 精选字体
    • 图层样式
  • 办公资源
    • 国外PPT
    • Keynote
    • Google Slides
    • 免费PPT
    • PPT教程
    • 简历模板
  • 样机模版
    • 印刷品样机
    • 场景样机
    • 服装样机
    • 画框样机
    • 包装样机
    • 广告样机
    • 品牌VI
  • UI素材
    • APP UI
    • Web UI
    • 其它素材
登录

C4D资源

致力分享国内外最优质的C4D模型、C4D建模、C4D教程、C4D材质等3D建模相关资源,助力3D设计师成长。

  • 3D模型
  • C4D资源262
  • 3D专区182
  • 标签
  • 2016
  • 2017
  • 2D
  • 2D Motion
  • 3d
  • 3D ANIMATION
  • 3D Character
  • 3D DESIGN
  • 3D MODELING
  • 3D Models
  • 价格
  • 全部
  • 免费
  • 付费
  • 会员免费
  • 会员折扣
  • 永久会员免费
  • 最新
  • 热度
  • 更新
  • 评论
  • 随机
C4D XP粒子模拟外星液体教程
C4D资源

C4D XP粒子模拟外星液体教程

在本教程中Dave Bergin将向您展示如何使用C4D中的X-Particles Mesh...
3 年前 43 15
C4D Razer BlackWidow Chroma 广告教程
C4D资源

C4D Razer BlackWidow Chroma 广告教程

在本教程中Arthur Whitehead为我们提供了使用C4D、Octane、Premie...
3 年前 62 10
C4D 创建Octane 照明操作教程
C4D资源

C4D 创建Octane 照明操作教程

照明对渲染非常重要,它可以显示模型中的细节,帮助对象感觉它们有重量,并通过颜色和动画帮助设置...
3 年前 49 23
C4D 佛像Octane真实感渲染图像纹理结合污垢节点教程
C4D资源

C4D 佛像Octane真实感渲染图像纹理结合污垢节点教程

在本教程中您将学习如何通过使用颜色校正节点将污垢节点与图像纹理相结合,为您的Octane渲染...
3 年前 83 17
C4D 角色索具使用习惯概述
C4D资源

C4D 角色索具使用习惯概述

好的习惯是做学习阶段的必要条件,这个视频介绍了一些作者认为在创建角色装备时很重要的好习惯。 ...
3 年前 35 6
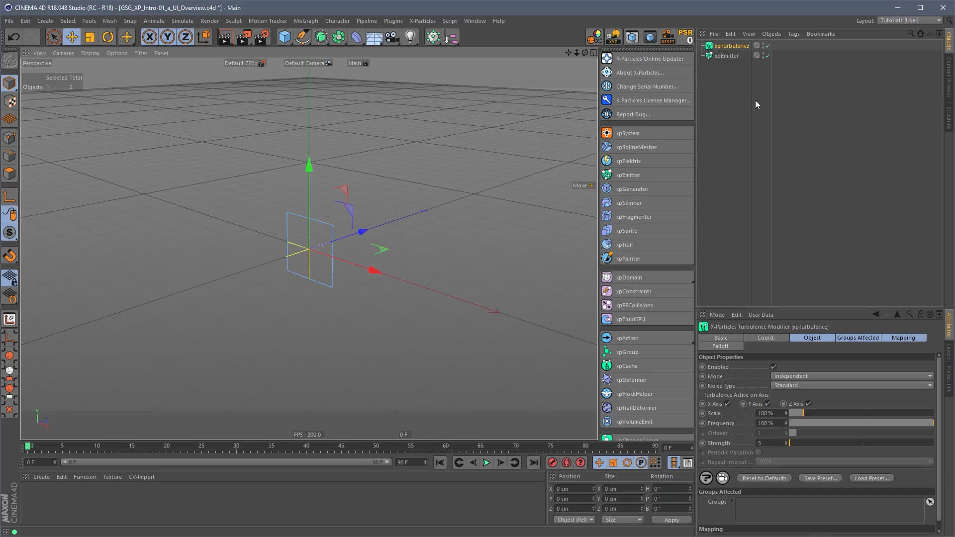
GSG XPARTICLES粒子系列教程
C4D资源

GSG XPARTICLES粒子系列教程

你准备好充分利用X-Particles了吗?如果你想认真学习XP,那么Greyscalego...
3 年前 43 17
C4D 纸风车教程
C4D资源

C4D 纸风车教程

在CG Shortcuts的本教程中Dave Bergin將教您如何使用C4D中的Bend ...
3 年前 35 12
C4D 制造金属和塑料材料基础教程
C4D资源

C4D 制造金属和塑料材料基础教程

如果您刚开始使用Cinema 4D进行渲染,并且还没有像Octane或Redshift那样的...
3 年前 51 10
Cycles 4D 基础全面培训视频教程
C4D资源

Cycles 4D 基础全面培训视频教程

本套教程系统讲解Cycles 4D渲染器的各个模块,通过一些列实例像你展示Cycles 4D...
3 年前 38 6
C4D 使用Octance置换创建详细的火星景观教程
C4D资源

C4D 使用Octance置换创建详细的火星景观教程

在这个Octane Render for C4D教程中,David Ariew将向您展示如何...
3 年前 49 14
18/27 上一页15161718192021下一页
友情链接:
  • 七图网
  • 爱资源
  • 像素设计
  • 千星图
  • 就业兼职
  • 灵感画境
  • AI工具导航

Copyright © 2019-2024 91图库 - All rights reserved湘ICP备2023015213号-1网站排名

  • 首页
  • 常见问题
  • 收藏
  • 我的
  • 顶部
APP APP UI app ui Keynote powerpoint PPT ppt模板 免费PPT 免费PPT 印刷品样机 国外PPT 国外PPT 图层样式 海报素材 画册模板 精选字体 背景纹理 高端PPT